|
|||||||||
| PREV CLASS NEXT CLASS | FRAMES NO FRAMES | ||||||||
| SUMMARY: NESTED | FIELD | CONSTR | METHOD | DETAIL: FIELD | CONSTR | METHOD | ||||||||

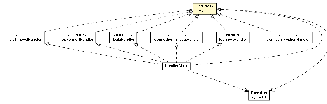
public interface IHandler
A marker interface for a handler
Specific handlers defines on<event> callback methods.
| Field Summary | |
|---|---|
static int |
DEFAULT_EXECUTION_MODE
|
| Field Detail |
|---|
static final int DEFAULT_EXECUTION_MODE
|
|||||||||
| PREV CLASS NEXT CLASS | FRAMES NO FRAMES | ||||||||
| SUMMARY: NESTED | FIELD | CONSTR | METHOD | DETAIL: FIELD | CONSTR | METHOD | ||||||||